Skip to main content

ACH Payments - USD

ACH (Automated Clearing House) is a local payment network used to send USD payments to bank accounts across the United States.

ACH provides a cost-effective alternative to wire transfers and is widely used for payroll, vendor payments, and other recurring transactions.

ACH payments are not real-time. Instead, payments are processed in scheduled clearing batches.

Two ACH payment types are relevant for payouts:

  • Same-day ACH – A domestic ACH clearing system that processes payments in multiple settlement windows during the business day.
  • International ACH (IAT) – Used for cross-border ACH payments initiated by clients onboarded with Nium entities outside the United States.

ACH processing windows

ACH payments are processed in clearing batches throughout the day.

All times below are Eastern Standard Time (EST).

WindowCutoff TimeFunds Available to Beneficiary
First window10:3013:30
Second window14:4517:00
Third window16:4518:00

If a payout request is submitted before the daily cutoff time, funds are typically credited on the same business day.

Payment method details

The following details the values to use when creating an ACH payment:

AttributeValue
Payout methodLOCAL
Routing code typeACH CODE
Destination currencyUSD
Delivery timeSame day
Cutoff time15:15 ET
AvailabilityBusiness days only
Beneficiary bank networkAll US banks with ABA routing numbers
Account verificationSupported
Narrativeremitter.name and customerComments appear on the beneficiary account statement (10 character limit each)
Supported countries
  • United States
  • US Virgin Islands
  • Guam
  • American Samoa
  • Northern Mariana Islands
  • Puerto Rico

Payout lifecycle

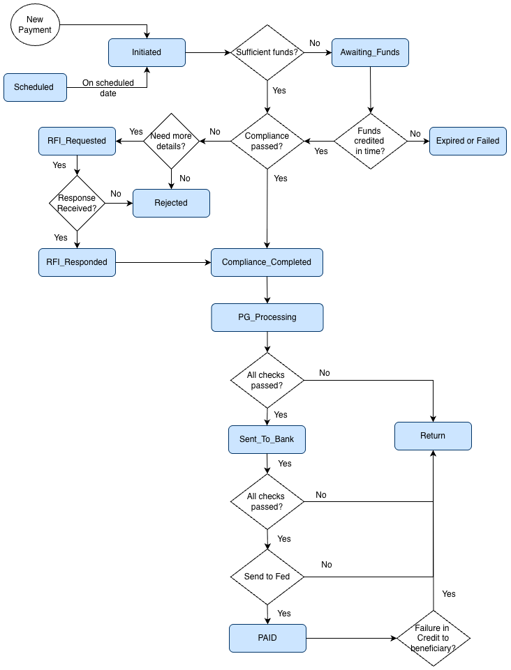
ACH payouts follow the standard remittance lifecycle with additional ACH-specific status updates.

Remittance Lifecycle
StepStatusDescriptionStep Type
1
  • SCHEDULED
  • AWAITING_FUNDS
  • CANCELLED
  • EXPIRED
  • FAILED
  • INITIATED
  • RFI_REQUESTED
  • RFI_RESPONDED
  • COMPLIANCE_COMPLETED
  • REJECTED
  • PG_PROCESSING
For definitions, see Track Payouts.Generic
2SENT_TO_BANKThe payment has been submitted to the partner bank for ACH processing. Nium submits ACH payouts in batches to align with ACH clearing windows.Country-specific
3PAIDThe partner bank confirms that the payment has been submitted to the Federal Reserve for settlement. Confirmation is typically received at 19:00 ET.Country-specific
4RETURNThe payment was unsuccessful and returned by the receiving bank (for example invalid account details or closed account). Returns typically occur within 2–4 business days, depending on the return reason code.Country-specific

For more information, see Payout Lifecycle.

note

ACH payments received before 15:15 ET are typically processed and credited to the beneficiary account on the same business day.

For ACH settlement schedules, see the following NACHA documentation: Same Day ACH Schedules and Funds Availability.

Beneficiary requirements

The following fields are required when sending USD payouts using ACH:

Beneficiary fieldInline Beneficiary fieldDescription
payoutMethodpaymentAccount.payoutMethodMust be LOCAL.
beneficiaryNamebeneficiary.nameMust match the bank account holder name.
beneficiaryAccountNumberpaymentAccount.accountNumberUS bank account number (typically 8–17 digits).
beneficiaryAccountTypebeneficiary.accountTypeIndicates whether the beneficiary is an individual or corporate entity.
routingCodeType1: "ACH CODE"paymentAccount.routingCode.typeMust be ACH CODE.
routingCodeValue1paymentAccount.routingCode.value9-digit ACH routing number (do not use wire routing numbers).
beneficiaryBankAccountTypepaymentAccount.accountTypeMust be Savings or Checking.
  • beneficiaryAddress
  • beneficiaryCity
  • beneficiaryState
  • beneficiaryCountryCode
  • beneficiaryPostcode
  • beneficiary.addresses.line1
  • beneficiary.address.city
  • beneficiary.address.state
  • beneficiary.address.countryCode
  • beneficiary.address.postalCode
Beneficiary address including street, city, state, and postal code.

State is required for beneficiaries in:

  • United States
  • Canada
  • Mexico

For more information, see Customer Onboarding

Return codes and troubleshooting

The following ISO return codes are commonly associated with ACH payouts.

ISO CodeISO DefinitionReasonResolution
AC03InvalidCreditorAccountNumberInvalid account number or invalid combination of account number and routing code.Verify the account number and routing code. Use Nium Verify or confirm details with the beneficiary.
AC12InvalidAccountTypeInvalid account type (Savings or Checking).If not provided, Nium defaults to Checking. Ensure paymentAccount.accountType is set correctly.
AM09WrongAmountBeneficiary denied receipt of the payment or does not recognize the sender.Confirm the beneficiary details and verify that the payment was sent to the intended account.
AC04ClosedAccountNumberThe beneficiary account is closed or invalid.Confirm updated account details with the beneficiary.

Notifications of Change (NOC)

ACH networks may return Notifications of Change (NOC) when payment details are incorrect.

Examples include:

  • incorrect routing numbers
  • outdated account information
  • formatting errors

When a NOC is received, Nium stores the corrected information. Subsequent payouts using the same incorrect details may be rejected with validation errors until the information is updated.